各類消防設施設備系統維護保養周期總結
1消防給水系統維護保養周期總結

2自噴維護保養周期總結

3水噴霧維護保養周期總結

4細水霧維護保養周期總結

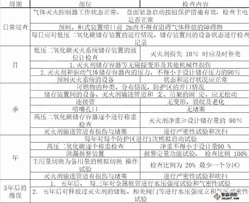
5氣體滅火系統維護保養周期總結

6泡沫滅火系統維護保養周期總結

7干粉滅火系統維護保養周期總結

8防排煙維護保養周期總結

9應急照明系統、城市遠程監控系統

10火災自動報警系統消防維護保養周期

海灣消防安全有限公司主營:GST海灣消防報警設備銷售,消防工程施工改造,氣體滅火、電氣/漏電火災、消防水系統施工安裝,售后維修保養,檢測,調試,海灣消防網站:http://www.luvata-china.com/;海灣消防服務熱線:4006-598-119
本頁關鍵詞:
技術資料更多 >>


蘇公網安備32058102002148號